La classification traditionnelle du vivant :
Afin de comprendre un peu mieux la hiérarchisation du vivant sur Terre, il est important de savoir différencier les espèces et d'en connaître, ne serait-ce que globalement sa classification actuelle. En voici quelques généralités associées à quelques définitions :
La systématique : discipline des sciences naturelles et de l'histoire naturelle qui a pour objet d'inventorier tous les organismes vivants existants ou ayant existé (description détaillée / nom latin / hiérarchisation en taxons (taxonomie)).
Rangs taxonomiques :
Les principaux rangs pour la division traditionnelle du monde vivant est, dans l'ordre décroissant, le suivant :
DOMAINES → RÈGNES → EMBRANCHEMENTS → CLASSES → ORDRES → FAMILLES → GENRES → ESPÈCES
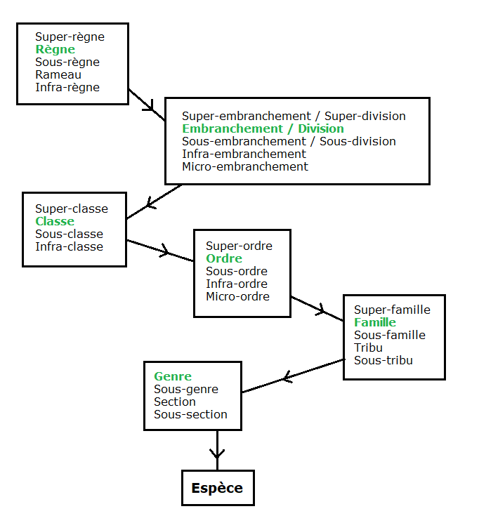
Pour être plus précis et en fonction des disciplines on utilise une classification plus complète avec de nombreux rangs intercalaires :
Dans tous les cas, le rang de base est l'espèce.
Une espèce : ensemble des individus pouvant donner naissance à une descendance fertile.
Classification : 7 règnes en 2 domaines :
Bien que diverses classifications existent, en voici une qui différencie le monde vivant en deux domaines (les procaryotes et les eucaryotes), comprenant l'ensemble des 7 règnes comme suit :
Les règnes des végétaux, des mycètes et des animaux couvrent la majeure partie des observations en montagne et vont nous permettre de différencier les espèces.
